Scarlett Johansson

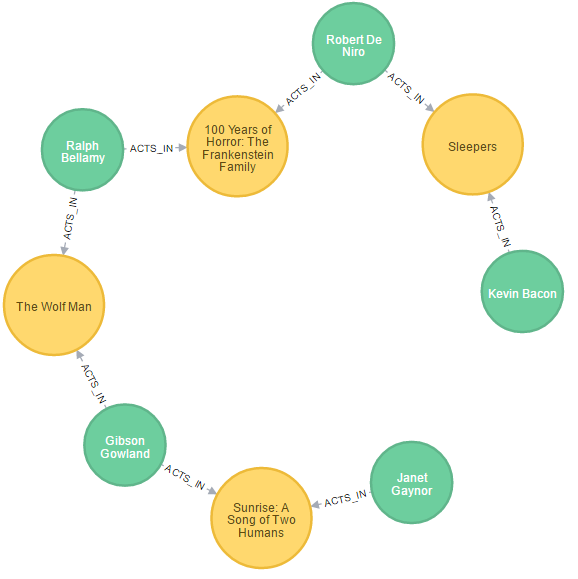
Kevin Bacon Filmology

Bill Paxton Movies 15 Greatest Films Ranked From Worst To Best Goldderby
www.goldderby.com

Kevin Bacon Filmography Wikipedia
en.wikipedia.org

Kevin Bacon Wikipedia
en.wikipedia.org

Kevin Bacon Imdb
www.imdb.com

Marsha Mason Movies List Best To Worst
www.ranker.com

The Top Five Carla Gugino Movies Of Her Career
www.tvovermind.com

Images For Kyra Sedgwick Kevin Bacon Kids Kyra Sedgwick Kevin Bacon Beautiful Costumes
www.pinterest.com

Demi Moore Movies Facts Family Biography
www.biography.com

Kelly Preston Wikipedia
en.wikipedia.org

Ron Howard Movies 15 Greatest Films Ranked From Worst To Best Goldderby
www.goldderby.com

Ron Howard Movies 15 Greatest Films Ranked From Worst To Best Goldderby
www.goldderby.com

3
encrypted-tbn0.gstatic.com

Kyra Sedgwick Kevin Bacon Sosie Bacon From Kids As Red Carpet Plus Ones It Was A Family Affair At Award Show Dresses Nice Dresses Golden Globes Red Carpet
br.pinterest.com

Kevin Bacon Imdb
www.imdb.com

The Best Tom Hanks Movies Ranked
www.vulture.com

3adthz1gg72pzm

All Charlize Theron Movies Ranked Rotten Tomatoes Movie And Tv News
editorial.rottentomatoes.com

Pacto Criminal La Terrible Alianza Oficial Warner Bros Pictures Hd Sub Youtube
m.youtube.com

Kyra Sedgwick Imdb
www.imdb.com

Jennifer Lawrence Bacon Number Is 1 Jennifer Lawrence Film
jenniferlawrencefilm.blogspot.com

The Alan Company Real Estate Development Self Storage Entertainment
thealancompany.com

3adthz1gg72pzm

Kyra Sedgwick Wikipedia
en.wikipedia.org

Kevin Bacon Filmography Wikipedia
en.wikipedia.org

Trapped Trailer Youtube
www.youtube.com

Kevin Bacon Tom Hanks And Bill Paxton In Apollo 13 1995 Tom Hanks Apollo 13 Apollo 13 1995
www.pinterest.com

How Yale Graduate Lauren E Banks Went From Playing Basketball To 1 Degree From Kevin Bacon
www.backstage.com

Demi Moore Movies Facts Family Biography
www.biography.com

Jennifer Lawrence Bacon Number Is 1 Jennifer Lawrence Film
jenniferlawrencefilm.blogspot.com

13 Notable Movies Directed By Ron Howard Howstuffworks
entertainment.howstuffworks.com

Pdf Neurofilmology Audiovisual Studies And The Challenge Of Neurosciences
www.researchgate.net

7 Underrated Creature Features That Deserve Your Attention
www.hellofilmology.com

Kevin Bacon Wikipedia
en.wikipedia.org

13 Notable Movies Directed By Ron Howard Howstuffworks
entertainment.howstuffworks.com

X Men Chronological Movie Order Watch The Films In Order
www.pocket-lint.com

Jennifer Lawrence Bacon Number Is 1 Jennifer Lawrence Film
jenniferlawrencefilm.blogspot.com

Pacto Criminal La Terrible Alianza Oficial Warner Bros Pictures Hd Sub Youtube
m.youtube.com

The Films Of Oliver Stone Ranked Worst To Best Indiewire
www.indiewire.com

Https Encrypted Tbn0 Gstatic Com Images Q Tbn 3aand9gctspt Woejbe60rjm0nae6njlop9cpbli0avxx7cyxs1e5dev W Usqp Cau
encrypted-tbn0.gstatic.com

Pacto Criminal La Terrible Alianza Oficial Warner Bros Pictures Hd Sub Youtube
m.youtube.com

2

How Yale Graduate Lauren E Banks Went From Playing Basketball To 1 Degree From Kevin Bacon
www.backstage.com

Bill Paxton Movies 15 Greatest Films Ranked From Worst To Best Goldderby
www.goldderby.com

Creating The Cut With Filmology By Jonathan Galarowicz Kickstarter
www.kickstarter.com

Substitute The Word Bacon In A Movie Title D Page 3
www.lotro.com

Https Encrypted Tbn0 Gstatic Com Images Q Tbn 3aand9gctsk7jzd0qccnw2plpdinj8wd Ve5x8cvmoh6aw8jdhmh6boeyy Usqp Cau
encrypted-tbn0.gstatic.com

Every Single Sandra Bullock Movie Ranked By Critics Insider
www.insider.com

Christopher Guest Movies 11 Greatest Films Ranked Worst To Best Goldderby
www.goldderby.com

Kevin Bacon Filmography Imdb
www.imdb.com

7 Underrated Creature Features That Deserve Your Attention
www.hellofilmology.com

Ranking Of Every Movie Dakota Fanning Has Ever Been In Insider
www.insider.com

All James Mcavoy Movies Ranked Rotten Tomatoes Movie And Tv News
editorial.rottentomatoes.com

Kevin Bacon Filmography Wikipedia
en.wikipedia.org

Kevin Bacon Imdb
www.imdb.com

Jennifer Aniston S Movies Ranked According To Critics Insider
www.insider.com

Joshua Rudoy Filmography Quicklook Films
www.quicklookfilms.com

7 Underrated Creature Features That Deserve Your Attention
www.hellofilmology.com

Category Daniel Radcliffe Rumors
blog.livedoor.jp

Https Encrypted Tbn0 Gstatic Com Images Q Tbn 3aand9gcsbgwamnna8m4 Ke7uj0j43gjxgsa9c 8n7jltuu0gvrfht8mbt Usqp Cau
encrypted-tbn0.gstatic.com

Category Ashton Kutcher Photo Shoot
blog.livedoor.jp

The Most Iconic Golden Globes Red Carpet Couples Of The 90s Red Carpet Couples Kyra Sedgwick Golden Globes Red Carpet
www.pinterest.com

Kevin Bacon Filmography And Movies Fandango
www.fandango.com

Kevin Bacon Wikipedia
en.wikipedia.org

Jennifer Lawrence Bacon Number Is 1 Jennifer Lawrence Film
jenniferlawrencefilm.blogspot.com

National Lampoon Filmology
thefilmology.wordpress.com

Jennifer Aniston S Movies Ranked According To Critics Insider
www.insider.com

Category Daniel Radcliffe Rumors
blog.livedoor.jp

2012年03月 Aishwarya Rai And Amitabh Bachchan Affair
blog.livedoor.jp

Tremors Film Wikipedia
en.wikipedia.org

Clint Eastwood 25 Essential Movies Rolling Stone
www.rollingstone.com

You Should Have Left Filmology With Spoken Nerd Ghettoblaster Magazine
ghettoblastermagazine.com

5 Best Christopher Guest Movies Comingsoon Net
www.comingsoon.net

Demi Moore Movies Facts Family Biography
www.biography.com

Kevin Bacon Imdb
www.imdb.com

Bryan Cranston Wikipedia
en.wikipedia.org

Izzy Diaz Movies Tv And Bio
www.amazon.com

Kevin Bacon Filmography And Movies Fandango
www.fandango.com

The Best Tom Hanks Movies Ranked
www.vulture.com

Kevin Bacon Wikipedia
en.wikipedia.org

Clint Eastwood 25 Essential Movies Rolling Stone
www.rollingstone.com

33 Greatest Jennifer Aniston Movies Ranked From Worst To Best
www.oprahmag.com

Jennifer Lawrence Bacon Number Is 1 Jennifer Lawrence Film
jenniferlawrencefilm.blogspot.com

All 72 Movies Meryl Streep Has Been In Ranked From Best To Worst Insider
www.insider.com

How Yale Graduate Lauren E Banks Went From Playing Basketball To 1 Degree From Kevin Bacon
www.backstage.com

Movies Rah S World
rahsworld.wordpress.com

Every Single Sandra Bullock Movie Ranked By Critics Insider
www.insider.com

How Yale Graduate Lauren E Banks Went From Playing Basketball To 1 Degree From Kevin Bacon
www.backstage.com

All 72 Movies Meryl Streep Has Been In Ranked From Best To Worst Insider
www.insider.com

Kevin Bacon Imdb
www.imdb.com

Charlie Sheen Photostream Aishwarya Rai And Amitabh Bachchan Affair
blog.livedoor.jp

Sosie Bacon Photos Photos The 15th Annual Screen Actors Guild Awards Kyra Sedgwick Celebrities Then And Now Celebrity Families
www.pinterest.ie

The Top Five Kelly Preston Movie Roles Of Her Career
www.tvovermind.com

World Film Locations New York Ebook By 9781841505305 Rakuten Kobo Greece
www.kobo.com

2

5 Best Christopher Guest Movies Comingsoon Net
www.comingsoon.net

Does Aldis Hodge Have A Fake Eye Find Out Here
www.distractify.com

Charlie Sheen Photostream Aishwarya Rai And Amitabh Bachchan Affair
blog.livedoor.jp

Kevin Costner Wikipedia
en.wikipedia.org

All Jamie Lee Curtis Movies Ranked Rotten Tomatoes Movie And Tv News
editorial.rottentomatoes.com

Not Found Celebrity Kids Celebrity Families Cute Celebrities
www.pinterest.com

Kevin Bacon Imdb
www.imdb.com

Jennifer Lawrence Bacon Number Is 1 Jennifer Lawrence Film
jenniferlawrencefilm.blogspot.com

X Men Chronological Movie Order Watch The Films In Order
www.pocket-lint.com

Category Daniel Radcliffe Rumors
blog.livedoor.jp

close